为深入学习贯彻党的二十大和二十届二中、三中全会精神,贯彻落实全国教育大会精神,学习运用“千村示范、万村整治”工程经验,推动乡村语言文字工作高质量发展,服务全面推进乡村振兴,推进教育强国建设三年行动计划综合改革试点,近日,教育部办公厅、农业农村部办公厅联合印发《乡村语言文字高质量发展建设指南》。具体内容一起了解——
《乡村语言文字高质量发展建设指南》聚焦教育强国建设规划纲要提出的语言文字工作任务,明确了乡村语言文字工作“干什么”“怎么干”“谁来干”,为各地开展乡村语言文字工作提供了方向和指引。
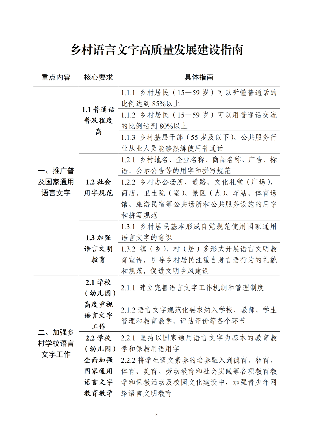
一是推广普及国家通用语言文字,包括普通话普及程度高、社会用字规范和加强语言文明教育三方面核心要求。
二是加强乡村学校语言文字工作,要求学校(幼儿园)高度重视语言文字工作、全面加强国家通用语言文字教育教学、发挥示范引领和服务作用。
三是繁荣发展乡村语言文化,包括丰富乡村语言文化活动、改善乡村语言文化环境、加强乡村语言文化人才培养等三方面核心要求。
四是助力乡村产业高质量发展,提出满足群众语言需求、探索“语言文字+X”发展模式两方面核心要求。
五是提升乡村语言文字工作治理水平,包括强化县(市、区)统筹、发挥村镇主导作用、强化宣传引领三方面核心要求。
文件要求,各级教育行政部门(语言文字工作部门)、农业农村部门要提高认识、加强协同,充分认识到乡村语言文字高质量发展是国家通用语言文字普及攻坚和质量提升的重要内容,整合各方资源,合力推进乡村语言文字高质量发展建设工作。要因地制宜、精准施策,立足乡村资源禀赋,突出地方差异特色,探索符合本地实际的语言文字助力乡村全面振兴的模式。顺应乡村发展规律,加强优秀文化传承发展,推动形成语言文字服务新品牌,维护主体多元、和谐有序的语言文化生态。加强语言文字工作指导,力戒形式主义、“面子工程”,逐步提升乡村语言文字发展水平,更好地助力乡村全面振兴。
一起来看《乡村语言文字高质量发展建设指南》——



教育部语言文字应用管理司负责人就《乡村语言文字高质量发展建设指南》(以下简称《指南》)有关内容回答了记者的提问。
1.请介绍一下出台《指南》的背景。
第一,这是贯彻落实党中央决策部署的迫切需要。习近平总书记多次对语言文字工作作出重要指示批示,强调要加大国家通用语言文字推广力度,促进铸牢中华民族共同体意识;坚定推行国家通用语言文字教育,逐步提高群众使用国家通用语言文字的意识和能力;以语言相通促进心灵相通、命运相通。教育强国建设规划纲要提出实施国家通用语言文字普及攻坚和质量提升行动、提高全民语言文化素养等重点举措。乡村是最广泛的基层单元,是人民群众交流互动的发轫之地。做好乡村语言文字工作,是国家通用语言文字高质量推广普及、全民语言文化素养有效提升的重要着力点,是贯彻落实党中央决策部署的具体实践。这一工作规范的制订,将为地方语言文字工作提供方向性指导。
第二,这是全面推进乡村振兴战略的一项基础性工程。《乡村全面振兴规划(2024—2027年)》明确提出大力培养乡村人才、繁荣乡村文化、建设宜居宜业和美乡村等重要政策,这些举措都需要语言文字工作提供基本保障。印发《指南》,指导做好乡村语言文字工作,有利于提升乡村群众语言文字应用能力,增加就业创业机会;有利于营造规范和谐的用语用字环境,提升乡风文明程度;有利于加强乡村语言文化服务供给,繁荣发展乡村文化;有利于优化乡村资源配置,促进农民增收和乡村产业发展。可以说,乡村语言文字工作既是乡村振兴的“软基建”,也是打通城乡要素流动、文化传承、产业发展和治理升级的“硬支撑”。
第三,这是提升全民语言文化素养的重要举措。当前,全国范围普通话普及率为80.72%,实现了基本普及的历史性目标,但也应该看到,中西部地区的一些青壮年农牧民还无法熟练使用普通话进行交流,东部地区的农村存在语言文化素养需进一步提升、公共服务领域用语用字规范化水平不高等问题。印发《指南》,有利于提高民族地区和农村国家通用语言文字普及程度和质量,推动国家通用语言文字的全面普及,传承发展中华优秀语言文化,实现语言文字事业高质量发展,铸牢中华民族共同体意识,为全面建设社会主义现代化国家夯实语言之基。
2.文件主要包含哪些内容?
《指南》包含五个方面重点内容。
(一)推广普及国家通用语言文字。推广普及国家通用语言文字是语言文字工作的核心基础任务。乡村是推广普及国家通用语言文字的重要阵地。此部分包括三项核心要求,其中普通话普及程度高、社会用字规范是乡村语言文字高质量发展的前提和基础。加强语言文明教育,引导村民树立语言规范意识和语言文明意识,是乡村语言文字高质量发展的重要体现,是文明乡风建设的重要内涵。
(二)加强乡村学校语言文字工作。此部分包括学校(幼儿园)高度重视语言文字工作、全面加强国家通用语言文字教育教学以及发挥示范引领和服务作用三项核心要求,目的在于推动学校做好自身语言文字工作,提高农村教育质量;同时发挥辐射带动作用,通过学校引领示范、师生语言文字社会实践和志愿服务,实现校、家、社互动协同,激发群众参与语言文字相关活动的积极性,增强语言文字规范意识。
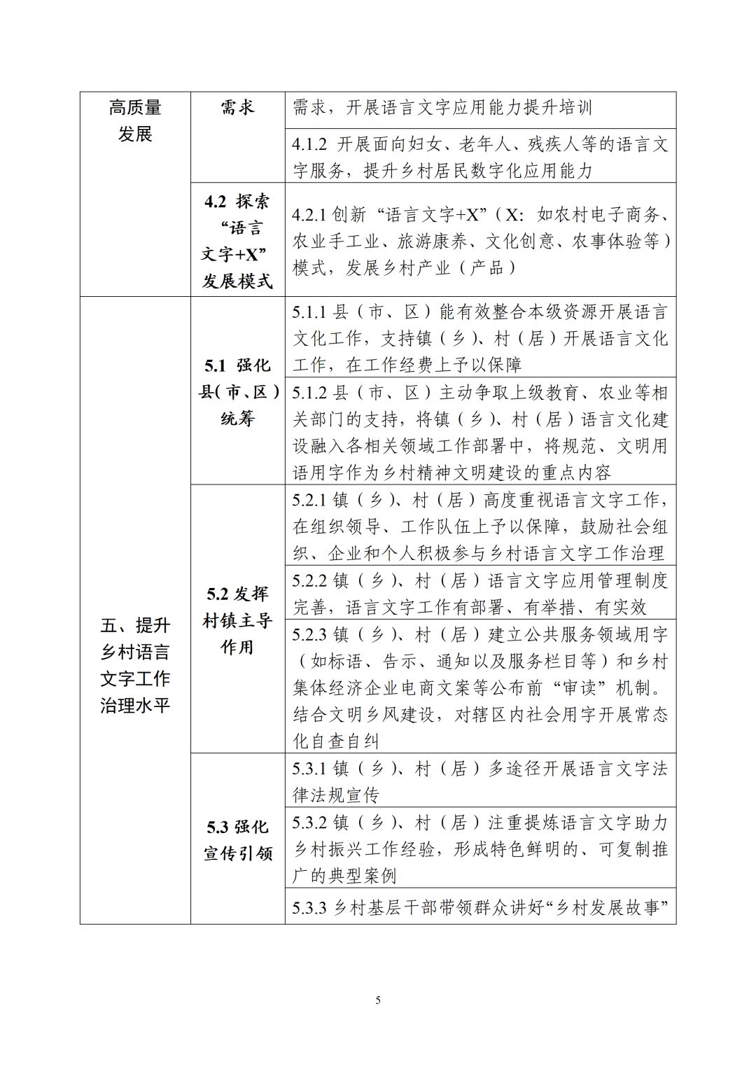
(三)繁荣发展乡村语言文化。语言文字是文化的基础要素和鲜明标志,是承继乡村历史、传习乡村文化的重要载体。乡村文化振兴是乡村产业、人才、文化、生态、组织“五个振兴”的重要组成部分,与语言文字工作的结合也最为紧密。此部分包括丰富乡村语言文化活动、改善乡村语言文化环境、加强乡村语言文化人才培养等三方面核心要求。
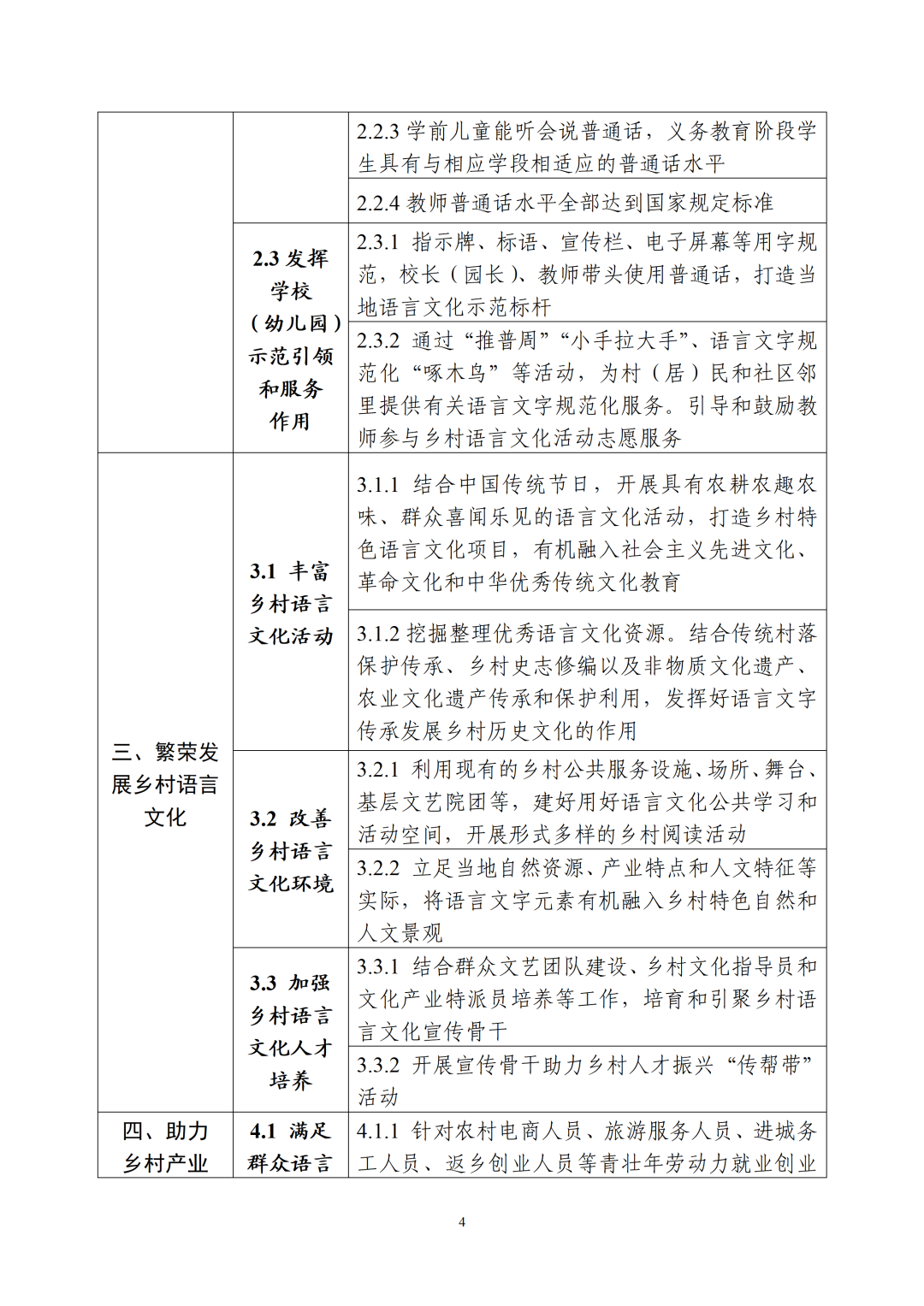
(四)助力乡村产业高质量发展。语言文字是重要的经济资源,语言能力是农民参与新业态的重要支撑。此部分从提升群众语言能力、发挥语言文字优势的角度,提出满足群众语言需求、探索“语言文字+X”发展模式两方面核心要求,体现了语言文字在培育乡村经济新增长点、助力乡村产业振兴方面的基础支撑作用。
(五)提升乡村语言文字工作治理水平。这是乡村语言文字高质量发展的保障条件。此部分包括强化县(市、区)统筹、发挥村镇主导作用、强化宣传引领三方面核心要求,明确了乡村语言文字工作的责任主体,强调加强多方协同、整合资源、开展语言文字制度建设和宣传语言文字法律法规等重点工作。
3.文件的重点任务有哪些创新点?
《指南》聚焦教育强国建设规划纲要提出的语言文字工作任务,明确了乡村语言文字工作“干什么”“怎么干”“谁来干”,为各地开展乡村语言文字工作提供了方向和指引。在以下几个方面有所创新:
(一)探索乡村语言文字高质量发展新模式。创新乡村语言文字工作路径,将语言文字工作融入乡村全面振兴战略全局,紧紧围绕乡村治理需要和群众语言文化需求,聚焦乡村内涵建设,促进国家通用语言文字推广普及与乡村社会治理体系建设相结合,探索出“治理+服务”的乡村语言文字工作新模式,为各地开展乡村语言文字工作提供了具体的方法路径。
(二)构建跨部门协同治理新格局。突破语言文字工作单一领域,按照《乡村全面振兴规划(2024—2027年)》中统筹推进农村“五位一体”建设的要求,将语言文字工作与教育、农业农村等部门职责和实际工作深度融合,整合各部门在政策、人才等方面的资源和优势,形成语言+教育+文化+产业跨领域协作机制。
(三)提出繁荣发展乡村文化系列新举措。紧密结合乡村实际,提出挖掘整理优秀语言文化资源,在推广普及国家通用语言文字的同时,提出要维护主体多元、和谐有序的乡村语言文化生态;提出发挥好语言文字传承发展乡村历史文化的作用,以增强乡村文化影响力;提出开展形式多样的乡村阅读活动,以提升农村群众语言文化素养;提出将语言文字元素有机融入乡村特色自然和人文景观,以提升乡村文化品位,展示乡村文明。
(四)打造语言赋能产业新生态。提出针对农村青壮年劳动力就业创业需求,开展语言文字应用能力提升培训,促进农村劳动力就业能力提高。提出提升乡村居民数字化应用能力,体现语言服务的理念。提出创新“语言文字+X”(农村电子商务、农业手工业、旅游康养、文化创意、农事体验等)模式,以语言文字支撑乡村产业特别是新业态发展,促进乡村产业融合发展。